首页
校园动态
德育天地
教学工作
健康促进
党建中心
师资队伍
校务公开
招生入学
学校信息公开栏
华东理工大学附属小学
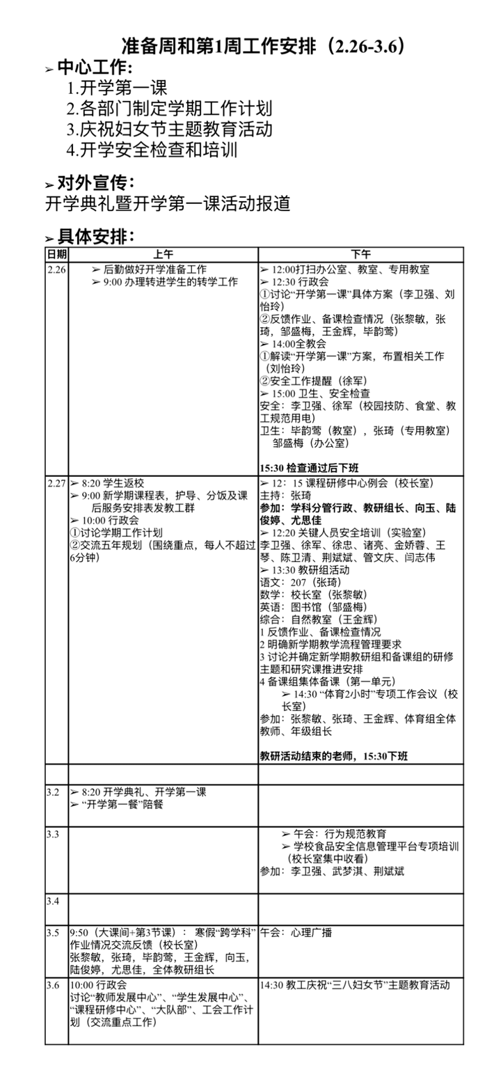
2025学年第二学期工作安排(准备周、第1周)
2025学年第一学期工作安排(第21、22周)
2025学年第一学期工作安排(第20周)
2025学年第一学期工作安排(第19周)
2025学年第一学期工作安排(第17、18周)
2025学年第一学期工作安排(第16周)
校服信息公示
华东理工大学附属小学伙食标准公示
2025学年第一学期工作安排(第15周)
2025学年第一学期工作安排(第14周)
2025学年第一学期工作安排(第13周)
2025学年第一学期工作安排(第12周)
2025学年第一学期工作安排(第11周)
2025学年第一学期工作安排(第10周)
2025学年第一学期工作安排(第9周)
2025学年第一学期工作安排(第8周)
华东理工大学附属小学深化新时代学校体育工作高质量发展工作方案
2025学年第一学期工作安排(第7周)
2025学年第一学期工作安排(第5、6周)
2025学年第一学期工作安排(第4周)
内容搜索:
不能包含特殊字符
时间搜索:
从:
到:
格式:YYYY-MM-DD
例如:2002-07-07
最新公告信息
2025学年第二学期工作安排(准备周、第1周)
作者(来源):[暂无] 发布时间: 2026-02-25
【
关闭窗口
】